上海政法学院
211 |
985 |
双一流 |
政法
上海市
本科
省重点
公办
5610
刻苦求实、开拓创新
021-39225065,39225175,39225177
http://www.shupl.edu.cn/
更多 >
图片
院校首页
历年分数
历年分数
历年分数
普通类
艺术类
体育类
招生计划
院校计划
投档规则(艺术)
投档规则(体育)
招生政策
招生简章
招生资讯
探校攻略
探校攻略
探校攻略
探校攻略
探校攻略
探校攻略
院校首页
> 招生简章
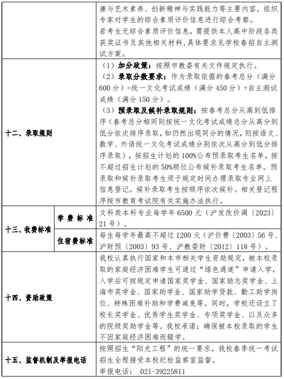
上海政法学院2024年春季高考招生章程
2023-12-29 10:55:54 分享至:
招生简章
招生资讯
上海政法学院2024年春季高考招生章程
2023-12-29 10:55:54